留学头条 - 最新 - 正文
英国博士申请相关小知识-39
漂洋过海 · 2021-01-05
博士是标志一个人具备出原创成果的能力或学力的学位,是目前最高级别的学位。拥有博士学位或博士学位同等学力,意味着一个人有能力由学习阶段进入学术阶段。很多人会选择出国进行博士深造,那么留学博士申请需要知道哪些事情呢


留学异国,任何生活、学习、金融方面的问题,欢迎咨询漂洋过海,漂洋过海定竭尽所能伴你留学成功!博士申请
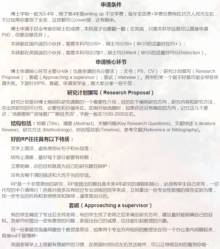
英国博士申请
英国博士申请
英国博士申请
英国博士申请
英国博士申请
英国博士申请
英国博士申请