留学头条 - 最新 - 正文
教育部官宣:支持留学、鼓励回国、来去自由、发挥作用!
· 2020-10-21
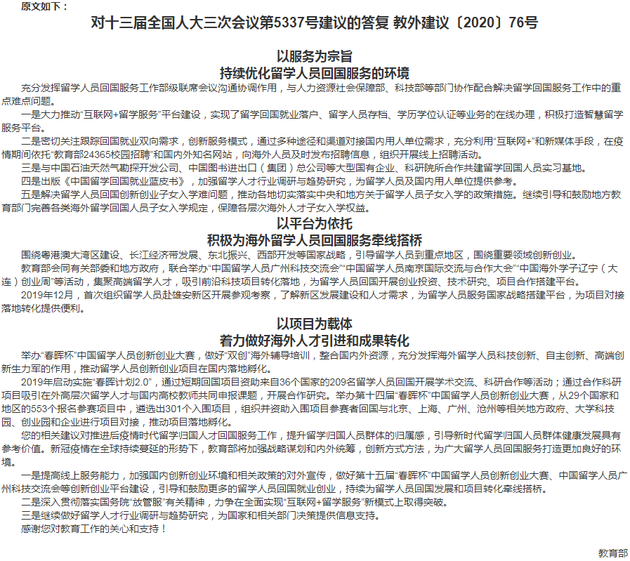
近日,教育部在对十三届全国人大三次会议第5337号建议的答复中指出,教育部坚持以“支持留学、鼓励回国、来去自由、发挥作用”新时代留学工作方针为指引,积极应对新冠肺炎疫情影响,不断创新服务模式,提高服务水平和质量,支持留学人员回国服务,鼓励他们成为大众创业、万众创新的生力军。


漂洋过海(http://www.51pygh.com)网罗留学资讯,为你提供留学圈的海内外新鲜事。
留学异国,任何生活、学习、金融方面的问题,欢迎咨询漂洋过海,漂洋过海定竭尽所能伴你留学成功!
留学论文
留学论文
留学论文
留学论文
留学论文
留学论文
留学论文
部分内容来源于网络,如有侵权,请联系删除